数据合规与数据资产:构建物流企业的数字化未来(上)丨乾坤研究
管理员
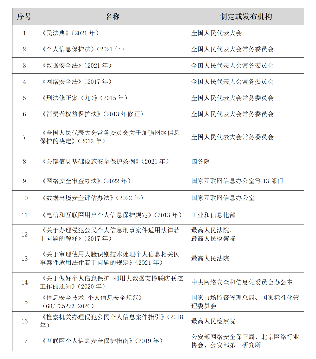
数字化时代,数据已成为企业最宝贵的资产之一。对于物流行业和相关企业而言,数据不仅是提升物流效率、优化供应链管理的关键,也是推动行业创新和可持续发展的重要资源。然而,随着数据量的激增和数据应用的深入,数据合规和数据资产的管理也面临着前所未有的挑战。 如何统筹发展和安全,正确处理物流企业数据资产安全、个人信息保护与数据资产开发利用的关系,成为物流企业不得不思考的问题。 基础法律框架体系 Qiankun Law Firm 2021年9月1日《数据安全法》及2021年11月1日《个人信息保护法》的先后施行,再加上2017年施行的《网络安全法》,这三部法律共同构建了我国数据合规及隐私保护的基础法律框架,对数据安全和个人信息保护提出了方向性和基础性指引及监管要求。 数据合规涉及的法律法规较为庞杂,简要梳理数据合规基础法律框架如下: 物流行业数据合规痛点 Qiankun Law Firm 随着我国数据合规及隐私保护基础法律框架体系的建立,监管也愈发严格,企业如未能保护好用户数据安全或存在不当利用用户数据的行为,极易引起民事争议,引发民事责任,包括但不限于要求赔偿损失、赔礼道歉;企业如未能履行好网络信息安全保障义务,则易被监管机关约谈,甚至受到责令改正、罚款、暂停相关业务、停业整顿、关闭网站、吊销相关业务许可证或营业执照等行政处罚;更有甚者,企业如有侵犯公民个人信息、拒不履行信息网络安全管理义务或从事帮助信息网络犯罪活动等行为,企业直接负责的主管人员和其他直接责任人员则面临有期徒刑或拘役,并处或者单处罚金等刑事后果。此外,除了法律责任之外,还会有舆情或商业风险,如未能恰当应对则会给企业带来难以估量的影响。具体到物流行业: 第一,物流行业作为数据密集型行业,信息量大,数据庞杂。以物流行业快递单为例,蕴含了大量个人信息,涉及的数据安全保护与我们每位公民的日常生活息息相关。物流企业掌握了大量公民个人消费水平、生活习惯、日常踪迹等私人信息,企业及工作人员必须严格遵守相关法律法规,确保个人信息等相关数据的合法收集、存储、处理和传输。否则,物流企业或工作人员一旦违反,不仅可能涉及民事责任、行政责任,甚至可能面临刑事风险。 第二,物流行业涉及众多参与方,包括货主、承运商、仓储服务商等,数据的流动和共享极为频繁,节点较多。行业特性不仅增加了数据泄露的风险,也使得数据合规的监管变得更加复杂。 第三,物流企业往往面临数据不准确、不完整、不一致的问题,这些问题会严重影响数据的可用性和决策的准确性,而数据质量是数据资产管理的核心目标之一。为了提升数据质量,物流企业需要从源头进行数据治理,确保数据的准确性和完整性。同时,建立数据质量检核和问题处理机制,及时发现并整改数据问题。 第四,物流企业数据往往分散在不同的业务系统和部门中,缺乏统一的数据共享渠道和标准,导致数据共享效率低下。为了打破数据共享壁垒,物流企业需要建立统一的数据管理平台,实现数据的集中存储和统一管理,制定统一的数据标准和共享机制,促进数据在组织内部流动和共享。 物流企业可以采取的具体合规举措 Qiankun Law Firm 物流企业在面对日益严格的数据保护法律法规时,应建立一系列完善的数据合规体系来确保合法合规,保护数据安全和客户隐私,以促进业务的平稳健康发展。以下简要列示物流企业可以采取的相关合规措施: 1 盘点拥有的数据资产: 物流企业应识别数据合规管理的对象和范围,包括但不限于业务生产、经营管理和信息系统运维等过程中收集和产生的全部原始数据和衍生数据,明确数据类型、处理目的、存储位置、存储期限、数据规模等基本信息。 2 建立全面的合规管理体系: 物流企业应当建立数据安全与合规相关的内部管理制度,明确全流程数据处理的管理规范和操作规程,并采取必要的技术措施,防止数据泄露、毁损,保障数据处理全流程的安全与合规。例如,建立数据分类分级管控标准和管控要求,对所拥有的数据进行分类分级,形成数据资产目录,并采取相应的管理措施和技术措施。 3 制定合规政策与流程: 对于数据的收集、存储、传输、使用、加工、提供、公开、删除等全流程处理活动,物流企业应遵守法律法规规定、尊重社会公德与商业道德,不得危害国家安全、公共利益,不得损害其他组织、个人的合法权益,在合法、正当、必要的原则指导下处理数据,履行数据安全保护义务,承担相应社会责任。 4 定期审查与更新合规政策: 物流企业进行数据合规管理的,应定期对新增数据进行梳理,并根据相关法律法规或物流行业对于数据分类分级与全流程合规管理标准的变化,及时更新企业内部管理规定。 5 注重员工培训教育提升合规意识: 物流企业应定期组织员工进行数据安全和个人信息保护的教育与培训,形成整体的合规文化,保证企业实际数据处理活动持续处于有效利用和合法保护的状态。 6 与客户和合作伙伴签订数据保护协议: 在数据共享、交换或交易情景下,建议物流企业明确各方在数据使用、保密义务和违约责任等方面的权利与约束,通过契约机制构建互信环境。 7 关注跨境数据流动的合规性: 物流企业应严谨核实跨国数据流动的合法合规性,符合GDPR(欧盟《通用数据保护条例》)、CCPA(美国《加州消费者隐私法案》)、《数据出境安全评估办法》等国际和国内法律法规等规范性要求,并对合作方的数据安全管理能力实施详尽评估。 8 建立动态监测与持续改进机制: 建议物流企业定期组织内部自我评估和第三方独立审计,及时发现并有效应对潜在合规风险,紧跟法律法规更新的步伐,持续调整和优化物流企业的合规管理体系。 通过实施上述举措,物流企业不仅能够应对当前的数据保护法律法规要求,还能为后续全流程全周期数据资产管理做好准备。物流企业应以保障数据安全为前提,对需要严格保护的数据,审慎推进数据资产化;对可开发利用的数据,逐步合规推进数据资产化,进一步发挥物流企业数据资产价值。 △限于篇幅,本文上半部分主要述及物流企业的数据安全等数据合规内容,下半部分将着重强调物流企业的数据资产入表、交易等数据资产管理内容,敬请期待。 律 师 简 介 朱翠娥 朱翠娥,对外经济贸易大学法学学士,现供职于北京市乾坤律师事务所。 朱翠娥曾在某国有全资公司担任综合管理部副总经理,主持影城管理公司及下属三十余家门店整体风控法务工作;曾在某国有控股集团公司担任风控法务副总监,负责集团及下属几十家分、子公司风控法务工作;曾在某A股上市公司担任集团法务部负责人,负责集团及下属6家广告传媒公司及4家科技公司整体法务工作。 朱翠娥曾为多家企业提供常年法律顾问服务;曾为若干大型国有企业及A股上市公司提供合同诉讼法律服务等。熟悉大文娱及TMT行业,尤其对广告传媒行业有深刻的理解和洞见,可为企业提供规章制度搭建、合同及文件拟定、诉讼与仲裁、专项法律培训定制等全面法律服务。 专业领域: 公司、合同、合规管理、企业法律顾问等公司业务相关非诉及诉讼法律服务